1.If there is a particular tension value you wish to achieve in your analysis then the following points are worth keeping in mind:
a.The criteria analysis operates on the basis of an allowable range for each criterion so if a particular tension value is desired then you should keep the maximum and minimum allowable values very close to one another. For example if the target top tension is 3000 kN then a suitable range would be 2999 kN to 3000 kN. The smaller the range then the more likely that the Minimum Adjustment under the Tolerance dialog (discussed shortly) needs to be reduced and also the Maximum Number of Iterations may need to be increased.
b.The tensioner tension criteria type is the best way of achieving a particular top tension as it is not dependent on where the start/end of a particular line is positioned (sometimes the start/end point can be on the forward side of the actual tensioners where there is no tension on the pipeline).
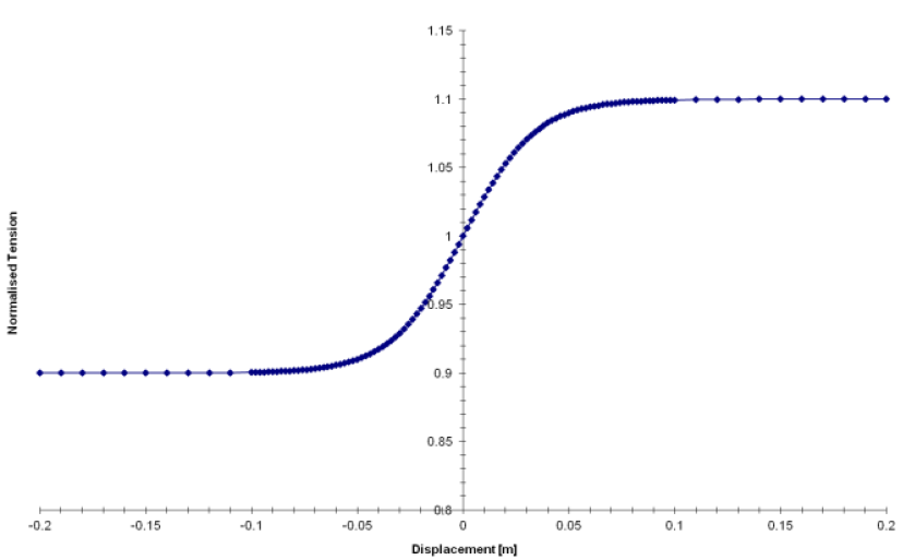
c.The criteria analysis only controls the static or set point tension. Dynamic variations in tension are controlled by the tensioner type/model as specified on the Tensioner component. The easiest type/model to use is the Linear Active one as it allows you to directly specify tension dead-band limits (allowable percentage tension increase/decrease around the static set point before pay out/in), as per the first following figure. Refer to the Tensioner component article for a full description of the Linear Active tensioner behaviour. Basically the damping coefficient for the tensioner is reduced from a large value so as to keep the predicted tension within the specified limits and typically a converged optimum coefficient is found within the ramp time. A record of the tensioner optimisation process is stored in the analysis.ten file located in the corresponding stage results folder. It is worth noting however that the Linear Active tensioner will struggle to achieve asymmetric dead-band limits (non-equal increases and decreases about the set point) in which case a Non-Linear tensioner type/model is required with a suitable characteristic curve. Note that the second following figure illustrates a sample characteristic curve for a symmetric dead-band of +/-10%. Most characteristic curves are created using a Boltzmann function.


2.When it comes to defining multiple criteria for a given stage it is important to remember that the criteria are prioritised from the top to the bottom of the list on the Criteria tab. This means that the first criteria on the list for the stage is satisfied first and once satisfied PipeLay then tries to achieve the second one while also maintaining the previous first one. This process is repeated for all criteria in the list and if PipeLay finds that it cannot achieve a criterion while also maintaining the previous ones it will issue a warning. Note that depending on the criteria ranges it could be the case that it is physically not possible to achieve all the criteria in reality and so consideration should be given to the specified ranges when defining multiple criteria.
3.In terms of the criteria iteration/adjustment methods, moving connection points along a vector (typically the global Y) is the quickest and most robust way for PipeLay to achieve criteria. On the other hand, moving the vessel is the slowest and least robust as this requires moving all the support contact surfaces. The water depth iteration option is rarely used as usually the water depth is not open to optimisation and is generally fixed. Component length can be used as an alternative to connection point/vessel movements provided you avoid excessive changes in length in the area of supports as it can adversely affect the contact predictions.
4.The following points apply to the Iteration Tolerance options:
a.If criteria cannot be satisfied then review the analysis.crt file in the stage results folders as it records the sequence of adjustments applied to the model during the criteria analysis. From this you should see whether the tolerance options need changing. Note that by default the Maximum Number of Iterations is 100, the Minimum Adjustment is 0.1m, and the Maximum Adjustment is 50m.

b.The tolerance options typically only need changing for shallow water scenarios, very sensitive criteria types (e.g. reactions), or when the range between the max and min criteria values is very small. In these cases the maximum number of iterations needs increasing while the adjustment values need decreasing. The figure above shows sample tolerance measures for a shallow water model where even small adjustments can have a dramatic effect on tension etc.
c.For less sensitive scenarios (e.g. deeper water or wider criteria ranges) the default tolerance options are fine and allow PipeLay to quickly find an optimum configuration.
d.The Multi-Pass option is particularly beneficial for models with non-linear materials where the first pass of the criteria analysis is done using simple linear properties (very stable) and achieves most of the necessary optimisation itself while the second pass is done with the actual non-linear properties included (less stable), but only needs to perform minor adjustments on top of what was already achieved in the first pass. With this in mind, it is recommended to leave the Multi-Pass option at its default Yes.
5.For abandonment operations where you simply want to lower the pipeline without individual stage criteria, but you still need to start from a normal lay position which did have particular criteria satisfied, you should consider setting the Transfer Adjustments option on the Installation Stage tab to Yes for the normal lay stage. This ensures that the changes made by the criteria analysis for the normal lay stage are also applied to the other stages in the analysis where the pipeline is simply being lowered.